一、双色铜合金纪念币和纪念钞
(一)双色铜合金纪念币和纪念钞图案。


1.正面图案。
2.背面图案。
双色铜合金纪念币背面图案为中国传统剪纸艺术与装饰年画元素相结合的蛇形象,衬以花灯和人参图案,币面左侧刊“乙巳”字样。
纪念钞背面主景为儿童贴春联图案,辅以山西民居装饰图案,上方为面额数字“20”、汉语拼音字母“YUAN”,下方为花卉与动感全息图案、年号“2025年”、行长章、面额数字“20”、“中国人民银行”汉语拼音和蒙、藏、维、壮四种民族文字的“中国人民银行 贰拾圆”字样。
(二)双色铜合金纪念币和纪念钞面额、规格、材质及发行数量。

(三)发行方式。
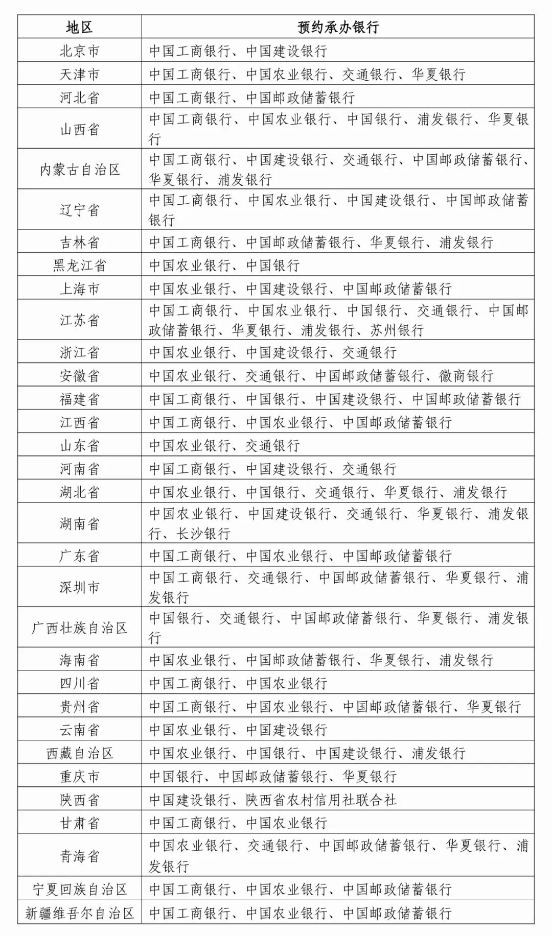
1.承办预约兑换工作的银行业金融机构

2024年12月22日前,中国人民银行分支机构将向社会公告当地2025年“贺岁”双色铜合金纪念币和纪念钞的分配数量等信息。预约承办银行将在其官方网站公布 2025 年“贺岁”双色铜合金纪念币和纪念钞预约兑换网点及每个网点的可预约数量等信息。
预约承办银行于2024年12月23日至12月24日办理2025年“贺岁”双色铜合金纪念币和纪念钞的预约业务。公众可通过预约承办银行官方网站等线上渠道或在营业时间内前往预约承办银行公布的预约兑换网点进行预约登记。
2024年12月27日至12月29日为预约核实期。预约核实期内,未通过核查的公众可持预约登记使用的第二代居民身份证原件,前往预约登记的预约承办银行网点办理撤销违约记录及保留兑换资格业务。具体办理流程见《中国人民银行公告》(〔2019〕第26号)。
预约承办银行于2025年1月3日至1月9日办理2025年“贺岁”双色铜合金纪念币和纪念钞预约兑换。公众可按照约定的时间,持在预约系统中登记的有效身份证件,前往约定的预约承办银行网点办理预约兑换业务。中国人民银行各分支机构可根据实际情况延长2025年“贺岁”双色铜合金纪念币和纪念钞兑换期。
2025年“贺岁”双色铜合金纪念币每人预约、兑换限额为20枚。2025年“贺岁”纪念钞每人预约、兑换限额为20张。
2025年“贺岁”双色铜合金纪念币和纪念钞预约、兑换、核实的有效身份证件必须为第二代居民身份证原件。代他人办理的,须提供代办人和被代办人的有效第二代居民身份证原件,且被代办人数不超过5人。由于第二代居民身份证原件遗失、未成年人未办理第二代居民身份证等原因,无法出具第二代居民身份证原件的,可以使用户口簿、临时居民身份证办理。
中国人民银行、预约承办银行将在2025年“贺岁”双色铜合金纪念币和纪念钞预约兑换期的每个工作日,在其官方网站公布全国各地区预约兑换进度。中国人民银行上海总部,各省、自治区、直辖市及深圳市分行将在2025年“贺岁”双色铜合金纪念币和纪念钞预约兑换期的每个工作日,在其官方网站公布辖区各地预约兑换进度,在2025年“贺岁”双色铜合金纪念币和纪念钞发行期间公布全国各省(区、市)监督举报电话。欢迎公众查询并监督。
(四)双色铜合金纪念币和纪念钞公众防伪特征。
1.2025年“贺岁”双色铜合金纪念币公众防伪特征
(1)双金属结构和内芯复合材料。
(2)斜全齿间隔半齿。

将硬币倾斜适当角度,可在正面面额数字“10”的轮廓线内,观察到两组由3个“10”和“RMB”构成的隐形图文。

在硬币正面面额数字“10”的底端,可观察到“RMB 10 YUAN”的微缩文字。

位于票面下方。改变观察角度,票面正面可见“如意云纹” “梅花”与“福”字组成的装饰纹样呈现多色动感特征。
(2)透明视窗。
(3)光彩光变图案。

(4)雕刻凹印图案。
(五)双色铜合金纪念币和纪念钞与现行流通人民币职能相同,与同面额人民币等值流通。
二、金银纪念币
(一)金银纪念币图案。


1.正面图案。
2.背面图案。
(二)金银纪念币规格及发行数量。
(三)铸造单位及销售渠道。
