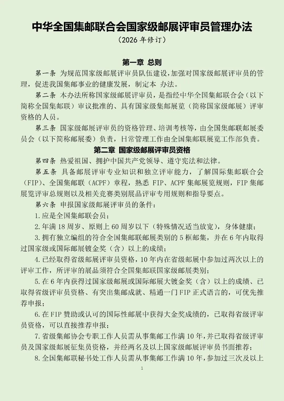
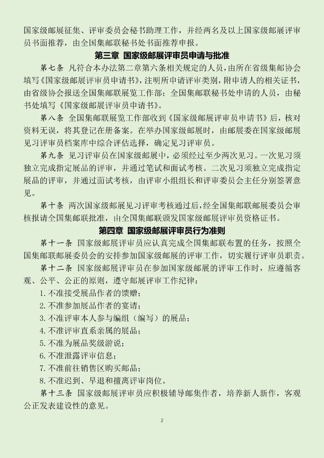
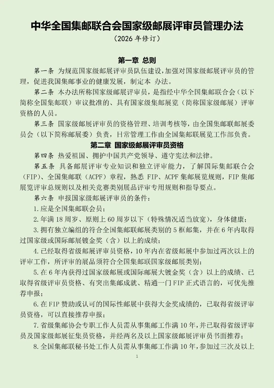
中华全国集邮联合会日前发文:《中华全国集邮联合会国家级邮展评审员管理办法(2026年修订版)》自2026年4月14日起实施(注:上一版《中华全国集邮联合会国家级邮展评审员管理办法》于2021年颁布,自2021年4月12日起实施)。
《中华全国集邮联合会国家级邮展评审员管理办法(2026年修订版)》全文如下——






来源:中华全国集邮联合会、集邮家
|
| 阅读新闻 |
《国家级邮展评审员管理办法(2026年修订版)》全文
中华全国集邮联合会日前发文:《中华全国集邮联合会国家级邮展评审员管理办法(2026年修订版)》自2026年4月14日起实施(注:上一版《中华全国集邮联合会国家级邮展评审员管理办法》于2021年颁布,自2021年4月12日起实施)。 《中华全国集邮联合会国家级邮展评审员管理办法(2026年修订版)》全文如下—— ![]() ![]() ![]() ![]() ![]() ![]() 来源:中华全国集邮联合会、集邮家
|
| 相关新闻 |
| 本文评论 全部评论 |
| 发表评论 |
|
网站简介 - 广告服务 - 网站地图 - 帮助信息 - 联系方式 Copyright © 投资资讯网 Powered by 尘缘投资 |