大家期待已久的
第24届冬季奥林匹克运动会纪念钞
将于12月14日晚22:30
开始网上预约

预约前的准备主要就是对发行公告的理解和相关信息的掌握。下面小编就给大家简要介绍一下。
一、纪念钞信息
第24届冬季奥林匹克运动会纪念钞一套,包括冰上运动项目纪念钞和雪上运动项目纪念钞各1张。<<点击此处查看发行公告
第24届冬季奥林匹克运动会纪念钞每张面额均为20元,每张票面长为145毫米,宽为70毫米。冰上运动项目纪念钞为塑料钞,雪上运动项目纪念钞为纸钞。第24届冬季奥林匹克运动会纪念钞发行数量为2亿套。

二、预约兑换安排
发行方式:预约兑换
预约时间:
2021年12月14日22:30至12月16日24时
预约核实期:
2021年12月19日至12月20日
兑换时间:
2021年12月21日至12月27日
预约数量:
第24届冬季奥林匹克运动会纪念钞以套为单位进行预约、兑换,每套包括冰上运动项目纪念钞和雪上运动项目纪念钞各1张。每人预约、兑换限额为10套。
证件要求:
有效身份证件必须为第二代居民身份证原件。
代办要求:
公众在预约承办银行网点办理现场预约的,须持本人有效第二代居民身份证原件;代他人办理现场预约的,须提供代办人和被代办人的有效第二代居民身份证原件,且被代办人数不超过5人。
公众如代他人办理第24届冬季奥林匹克运动会纪念钞预约兑换业务,须提供代办人和被代办人的有效第二代居民身份证原件,且被代办人数不超过5人。
三、各地区相关公告查询
目前,中国人民银行分支机构已经陆续向社会公告当地第24届冬季奥林匹克运动会纪念钞的分配数量等信息。
在中国人民银行官网“分支机构”栏目中,点击您所在地区中心支行的名称,进入各分支机构网页,在相应的公告栏目中可以查询。
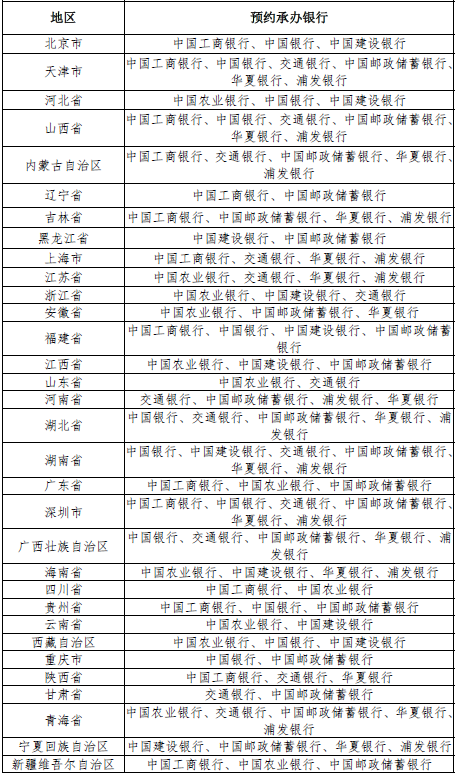
四、预约承办银行
预约承办银行:中国工商银行、中国农业银行、中国银行、中国建设银行、交通银行、中国邮政储蓄银行、华夏银行、浦发银行
各地区预约承办银行如下

目前,各预约承办银行也陆续在官方网站、微信公众号等渠道公布了预约兑换网点和每个网点的可预约数量等信息。
五、各预约承办银行
线上预约渠道介绍
中国工商银行
1.官方网站(www.icbc.com.cn):首页纪念币轮播广告-点击进入预约。
2.手机银行:首页纪念币轮播广告,最爱首页-纪念币预约。
3.个人网银:首页纪念币轮播广告-点击进入预约。
4.微信公众号:中国工商银行客户服务-惠生活-纪念币预约,中国工商银行信用卡-办理-【纪念币】线上预约。
中国农业银行
1. 手机银行:首页广告图或搜索“纪念币预约”进入
2. 手机浏览器:登录https://coin.abchina.com
3. 门户网站:登录https://coin.abchina.com或通过首页广告图进入
4. 微信公众号:“中国农业银行微银行”—“生活驿站”—“纪念币预约”或“中国农业银行”—“热门推荐”—“纪念币预约”
5. 个人网银:首页-本地-网上预约-纪念币预约
中国银行
1.官方网站预约:“纪念币预约”系统页面:https://cmcoins.boc.cn/BOC15_CoinSeller/welcome.html
2.手机银行预约:请下载并安装最新版中国银行手机银行客户端软件,点击“生活”频道,选择“纪念币预约”功能,根据页面提示填写相应信息,公众通过手机银行预约纪念币无需注册登录;
3.微银行预约:微信关注“中国银行微银行”公众号,点击“微服务”功能菜单,选择“纪念币预约”功能,根据页面提示填写相应信息;
4.网点预约:请事先了解湖南省、深圳市、西藏自治区等3个地区中国银行指定网点的预约情况,点击进入“纪念币预约”系统的“预约发行信息”功能模块进行查询,并尽快前往办理预约。
中国建设银行
1. 建行国际互联网网站(PC端IE8以上浏览器登录www.ccb.com- “网点业务预约”菜单)
2. 移动门户(移动端登录m.ccb.com-“预约纪念币”)
3. 个人网银(登录网银-“我的账户”-“网点业务预约”菜单)
4. 个人手机银行(下载4.1.6以上版本建行手机银行客户端-点击首页右侧“更多”-“网点服务”-“纪念币兑换”或在首页顶部搜索栏搜索关键字“纪念币”)
5. 建行总行微信公众号(关注“中国建设银行”,点击“悦生活”-“纪念币预约”菜单)
6. 建行生活APP(点击“网点”-“纪念币预约”,预约前需进行用户注册)
7. 掌上网点微信公众号(点击“精选活动”-“纪念币预约”或键入“纪念币”-点击预约链接)
8. 劳动者港湾APP(点击首页宣传栏中预约宣传图)
9. 建行客服微信公众号(点击“业务办理”-“纪念币预约”)
交通银行
1. 交通银行门户网站www.bankcomm.com首页主图广告位置,点击广告即可转至门户网站纪念钞兑换页面;首页-预约业务-纪念币预约。
2. 交通银行个人手机银行首页广告位置,点击广告即可转至手机银行纪念钞兑换页面;手机银行首页搜索“纪念币预约”。
3. 交通银行微信公众号“交通银行微银行”,通过“惠活动-纪念币预约”路径进入纪念钞预约页面。
4. 交通银行微信小程序“交通银行”,点击首页广告“纪念币预约”路径进入纪念钞预约页面。
中国邮政储蓄银行
1. 官方网站入口:进入中国邮政储蓄银行门户网站(www.psbc.com),首页-公告栏-纪念币公告-点击进入预约。
2. 手机银行入口:进入邮储银行手机银行,首页-全部-网点模块-纪念币预约。
3. 微信公众号入口:关注“中国邮政储蓄银行”微信公众号,邮服务模块-纪念币专区-纪念币预约。
4. 个人网银入口:登录中国邮政储蓄银行个人网银,首页-个人网银登录-我的账户-纪念币管理-纪念币预约。
华夏银行
1. 华夏银行官方网站(www.hxb.com.cn,选择“快捷服务”-“纪念币预约”菜单)
2. 华夏银行手机银行APP(首页-广告栏及首页“全部”-“投资理财”-“纪念币预约”菜单)
3. 华夏银行微信公众号(关注“华夏银行”,点击“乐生活”-“纪念币预约”菜单)
浦发银行
1. 手机银行:首页广告;搜索“纪念币预约”。
2. 微信银行:底部菜单“活动&福利”—纪念币预约。
3. 手机浏览器输入:
https://wap.spdb.com.cn/mspmk-cli-coinrsv/CoinHome?version=DAC
【温馨提示】截止发文,各银行预约兑换公告陆续公布,预约渠道陆续更新,请大家阅读各预约承办银行公告中介绍的渠道,选择最适合自己的渠道进行预约。
第24届冬季奥林匹克运动会纪念钞
网上预约
12月14日22:30正式开启
预约倒计时,准备起来吧!
